在一项新的研究中,来自加拿大多伦多大学的研究人员发现一种名为RNA聚合酶(Pol)II的酶促进核糖体构成单元(building block)的产生,其中核糖体是根据遗传密码制造细胞内所有蛋白的分子机器。相关研究结果于2020年7月15日在线发表在Nature期刊上,论文标题为“Nucleolar RNA polymerase II drives ribosome biogenesis”。
这一发现揭示了这种酶在人细胞内产生核糖体的位点---核仁---中的一个以前不为人知的功能,在此之前人们也从未在核仁中见过这种酶。Pol II是三种RNA聚合酶之一,这三种RNA聚合酶共同能够让细胞将遗传信息从DNA转移到RNA,再转移到蛋白。
论文通讯作者、多伦多大学实验室医学和病理学教授Karim Mekhail说,“我们的研究重新定义了三种主要RNA聚合酶的分工:将Pol II确定为控制蛋白合成的核仁结构的一种主要因素。这也为其他科学家们提供了一种工具,以便更精确地探究整个基因组中某些核酸结构的功能。”
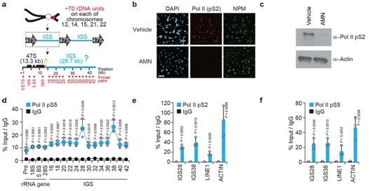
Mekhail和他的同事们发现,在核仁内,Pol II能够让核糖体RNA(rRNA)基因表达---这是制造核糖体的关键步骤。他们发现,Pol II产生的R环(R-loop)---杂合DNA-RNA结构---直接保护rRNA基因,使其免受称为正义基因间非编码RNA(sense intergenic non-coding RNA, sincRNA)的分子干扰物的影响。
这些干扰物是由Pol I在基因间DNA的非蛋白编码序列中产生的,它们在各种条件下变得更加活跃:Pol II受到破坏、处于环境压力下以及在尤文肉瘤中。
Mekhail说,“Pol II对Pol I加以抑制,阻止sincRNA'沉入'核仁。我们在讨论这项研究时将这些干扰物的名称和作用统一起来。”
Mekhail和他的团队开发了一种新技术来测试染色体上特定位置的R环的功能,他们将它称为'红色激光(red laser)'系统。Mekhail说,“这个领域的现有工具会破坏整个基因组上的R环,但是我们想要测试与特定基因位点相关的R环的功能。我们能够将一项古老的技术变成现代的激光制导导弹,我们仍在努力进一步改进。”
论文共同第一作者、多伦多大学博士生Karan (Josh) Abraham在2014年开始参与这个研究项目。Abraham说,“在进行这项研究时,我观察到Pol II在核仁rDNA基因上富集,这是引人注目的。如果有证据支持另一种模型,每个科学家都有责任挑战现有的模型。”
论文共同第一作者、多伦多大学博士生Negin Khosraviani于2018年加入Mekhail实验室。她说,团队合作和时间管理至关重要。她说,“如果没有我们整个实验室的帮助和奉献,我们不可能完成这项研究。与当地和国际合作者的协调也是必不可少的。”
基于这项研究的下一步工作可能包括探索sincRNA和核仁解体作为各种癌症的生物标志物,以及具有这些特征的肿瘤是否对靶向基因间Pol I或II的药物作出反应。
Mekhail说,“COVID-19正在造成巨大的灾难,不过,其他疾病也并未停止。比如,癌症仍然猖獗,影响着人们的生活。我们必须做我们能做的事情,并期待尽快在我们取得的进展基础上再接再厉。”





