4月27日,《植物生物技术杂志》在线发布了扬州大学农学院教授刘巧泉团队创制的多个微调直链淀粉含量的新Wx等位基因,为优质育种提供了新种质与新方法。
论文通讯作者刘巧泉介绍,水稻是世界上最主要的粮食作物之一。“食不厌精,脍不厌细”,追求“舌尖上的美味”,是迈向全面小康社会进程中的人们享受精致生活的需求。因此,与品质性状相关的“舌尖上的基因”分子机制研究已成为水稻育种最重要考虑因素之一。
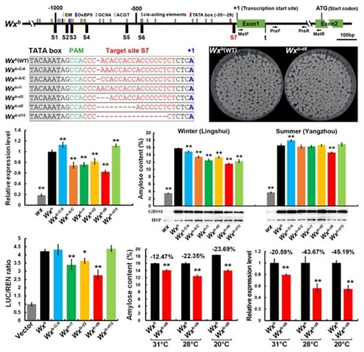
蜡质基因(Wx)是控制水稻胚乳直链淀粉合成、影响稻米蒸煮食味品质的关键因子,Wx变异是水稻直链淀粉含量变化和蒸煮食味品质多样性的主要原因。刘巧泉团队前期研究已证实,栽培水稻驯化过程中存在直链淀粉含量由高到低,即稻米蒸煮食味品质由低到高的演变趋势。
近几十年来,利用特定的Wx等位基因(如Wxb、Wxin和Wxmp等)适当降低直链淀粉含量以提升稻米蒸煮食味品质,是稻米品质改良育种取得重大进展的主要原因。
直链淀粉含量过高的稻米往往表现为蒸煮食味品质较差, 过低则会使米饭太粘,且会影响稻米的外观品质。因此,当前育种家迫切需要可在现有广泛应用的Wx等位基因基础上微调其表达,进而适度调控蒸煮食味品质的新种质和新技术。
刘巧泉团队通过CRISPR/Cas9技术编辑水稻Wx基因启动子上的关键顺式作用元件,并进一步通过表达分析和启动子活性的体外验证证明,编辑该位点确实可以适度调节Wx基因的表达。在不同气候条件下,新的Wx等位变异材料表现出不同的变化趋势。
刘巧泉说,上述研究提供了一个可有效温和调节Wx基因表达的启动子靶位点。以此为基础,他们还创制了6种农艺性状良好的新Wx等位基因及其新种质,有潜力应用于稻米品质改良育种。
团队发现,在已克隆的所有Wx等位基因中,该靶位点序列非常保守。因此,在不同Wx等位基因中编辑该位点将有机会获得更多微调蒸煮食味品质的新Wx等位基因。同时,该研究也表明,编辑基因的核心启动子可能是一种适度调节目的基因表达的通用型方法。





